Mon gps fonctionnant
en dehors du véhicule sur piles , j'ai mis 6 batteries
nimh de 1700 mah , mais alors comment charger ces 6
éléments en m ême temps ( les chargeurs
du commerce chargent 2 ou 4éléments .
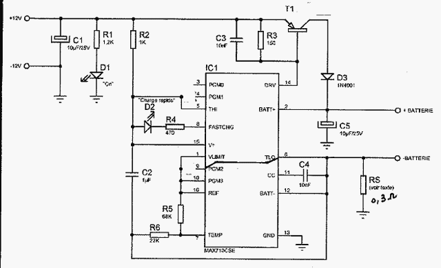
Ce petit chargeur est axé sur un max 713 de la société
Maxim ( qui accepte entre 1/16éléments) . Documentation
ici
Réalisation
ci-contre et ci-dessous
|
|
 |
 |

suppression diode |
typon à l'échelle
1 |
|
|
C e chargeur est règlé pour
fonctionner avec 6éléments nicd ou
nimh , la durée de charge aété programmée
à 2H12 pour un débit de 800 ma soit 0,8x132/60 = 1760
mah.
Lorsque la charge rapide est terminée il se met en charge lente
à 800/16 = 50 mah si vous avez des accus de capacités
différentes il faut modifier la valeur de la résistance
RS comme suit :
soit une batterie de 1200mah le courant de charge sera de I = 1200x60/132
= 545mah
le calcul de la résistance est :
RS = 0.25/intensité rapide 0.25/0.545 = 0,46 ohm soit 0.47
pour les résistances du commerce et la puissance p = IxIxR
p = 0.53x0.53x0.47= 0.13w soit 0.5w ou 1w pour être tranquille. |
 |
Composants
:
R1 = 1.5k
R2 = 1k
R3 = 150
R4 = 470
R5 = 68k
R6 = 22k
RS = 0.27 ohm bobinée 3W
C1 = 10µf (chimique )
C2 = 1µf (polyester )
C3 = 10nf
C4 = 10nf
C5 = 10µf ( chimique )
1 led 3mm rouge
1 led 3mm verte
T1 = tip 32 ou 2n6109 ou irf6930 ouéquivalent avec
un bon radiateur (le mien un profilé alu de 4 cm )
1 diode P6000 ou BY255 de 3A
1 boitier plastique 90/60/30
1 porte pile 6éléments |
Mode
d'emploi :
Au branchement la led verte
s'allume puis la rouge ,Une fois la
charge obtenue , il se met automatiquement en charge lente
et la diode rouge s'éteint .
Ne vous inquietez pas si le chargeur chauffe
un peu c'est normal de m ême que la batterie en
fin de charge.
Calculez bien la résistance , de
façon à obtenir une charge presque complète
, pas au dessus (pour une 1200 calculez sur 1100 surtout en
nimh , qui ne supporte pas les trop grosses chaleurs ).
Télécharger
le typon : ici |
|
| |
Commentaires :
si vous avez un commentaire à formuler , , je le rajouterais sur la page
campingcar sympa , bricolage , loisirs créé le 31/01/2002 par rémy , revisité
12/03/18
, hébergé par
celeonet statistiques
awstats règles de
confidentialité